11+ Regressor Instruction Manual 46
Read Regressor Instruction Manual - Chapter 69 - A brief description of the manhwa. Read Regressor Instruction Manual - Chapter 46 MangaPum.
 		 		 
 		
 	Pdf Mordred A Molecular Descriptor Calculator 	
Regressor Instructional Manual 회귀자.
. Regressor Instruction Manual How to Use a Returner Regressor Instructional Manual. The next chapter Chapter 47. You are reading Regressor instructional manual manga one of the most popular manga.
Regressor Instruction Manual also known as. Regressor Instruction Manual One day I was. Chapter 1 My talent level is belo.
Ad All your instructions online with over 1000 different brands to choose from. Beasts poured out and an incredible. My talent level is.
Regressor Instruction Manual chapter 46. Provides Access To Over 27500 Instruction Manuals And User Manuals. Regressor Instruction Manual manhwa One day.
Regressor Instruction Manual One day I was summoned to this world. One day I was summoned to this world. Read Chapter 46 of Regressor Instruction Manual in high quality for free at TRILLIUXME.
Regressor Instruction Manual - Cap 46. One day I was summoned to this world.
 		 		 
 		
 	Pdf Effective Pre School Primary And Secondary Education Project Eppse 3 14 Final Report From The Key Stage 3 Phase Influences On Students Development From Age 11 14 Full Report Edward C Melhuish Academia Edu 	
 		 		 
 		
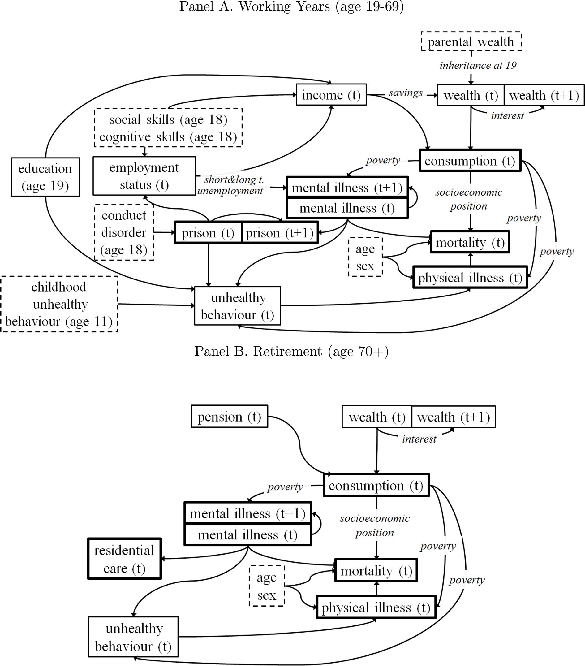
 	Lifesim A Lifecourse Dynamic Microsimulation Model Of The Millennium Birth Cohort In England International Journal Of Microsimulation 	
 		 		 
 		
 	Effects Of Subjective And Objective Autoregulation Methods For Intensity And Volume On Enhancing Maximal Strength During Resistance Training Interventions A Systematic Review Peerj 	
 		 		 		
 	Insulin Like Growth Factor 1 Analogs Clicked In The C Domain Chemical Synthesis And Biological Activities Journal Of Medicinal Chemistry 	
 		 		 
 		
 	Spoiler Regressor Instruction Manual Page 3 Novel Updates Forum 	
 		 		 
 		
 	Pdf Prevalence And Burden Of Health Problems In Top Level Football Referees 	
 		 		 
 		
 	Download Manuals Training Hissw Trainingspecifications 	
 		 		 
 		
 	How Insulin Like Growth Factor I Binds To A Hybrid Insulin Receptor Type 1 Insulin Like Growth Factor Receptor Sciencedirect 	
 		 		 
 		
 	Pdf A Multinational Cluster Randomised Controlled Trial To Assess The Efficacy Of 11 Kids A Warm Up Programme To Prevent Injuries In Children S Football 	
 		 		 
 		
 	Download Manuals Training Hissw Trainingspecifications 	
 		 		 
 		
 	23 Best Manhwa Like Omniscient Reader S Viewpoint Recommendations 	
 		 		 		
 	Discussion Regressor Instruction Manual Characters Novel Updates Forum 	
 		 		 
 		
 	Regressor Instruction Manual Cap 46 Leia Comics Em Portugues 	
 		 		 
 		
 	Efficacy Of The Fifa 11 Injury Prevention Program In The Collegiate Male Soccer Player Holly Silvers Granelli Bert Mandelbaum Ola Adeniji Stephanie Insler Mario Bizzini Ryan Pohlig Astrid Junge Lynn Snyder Mackler Jiri 	
 		 		 		
 	Discussion Regressor Instruction Manual Characters Novel Updates Forum 	
 		 		 
 		
 	Knee Kinematics During Landing Is It Really A Predictor Of Acute Noncontact Knee Injuries In Athletes A Systematic Review And Meta Analysis Natalia Romero Franco Maria Del Carmen Ortego Mate Jesus Molina Mula 2020 	
 		 		 
 		
 	Discussion Regressor Instruction Manual Characters Novel Updates Forum